火必(中国)
关于我们
机构简介
领导介绍
机构设置
贸促系统
工作动态
工作动态
通知公告
国际、台港澳交流
国际交流
台港澳交流
商事法律
政策文件
摩擦应对
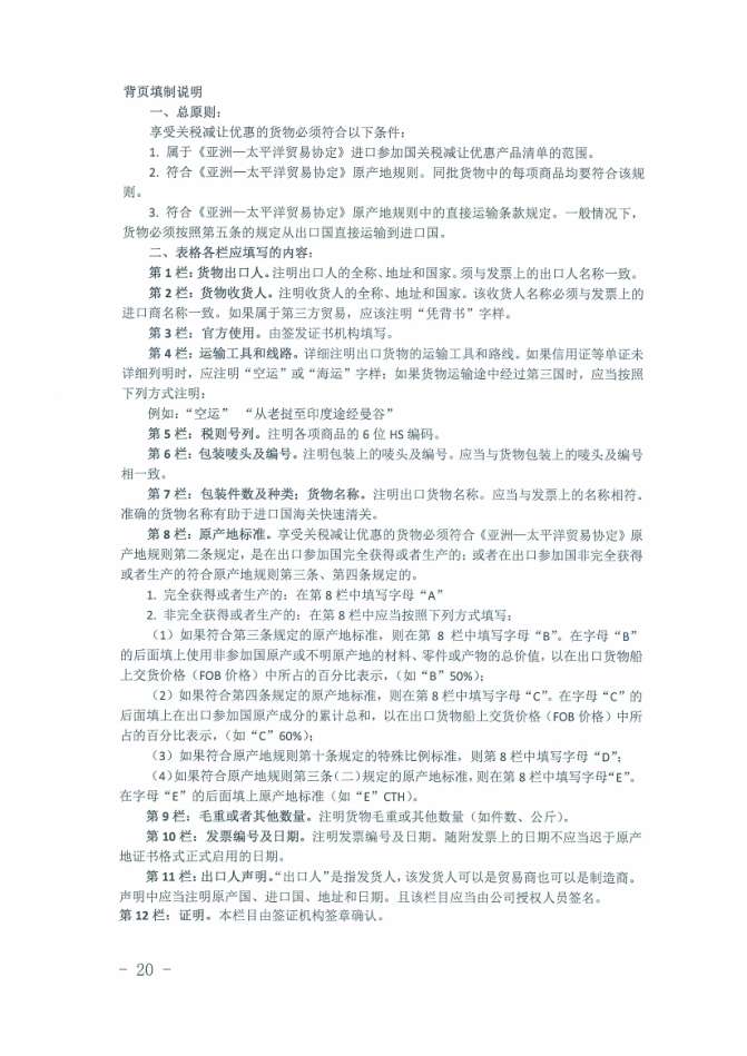
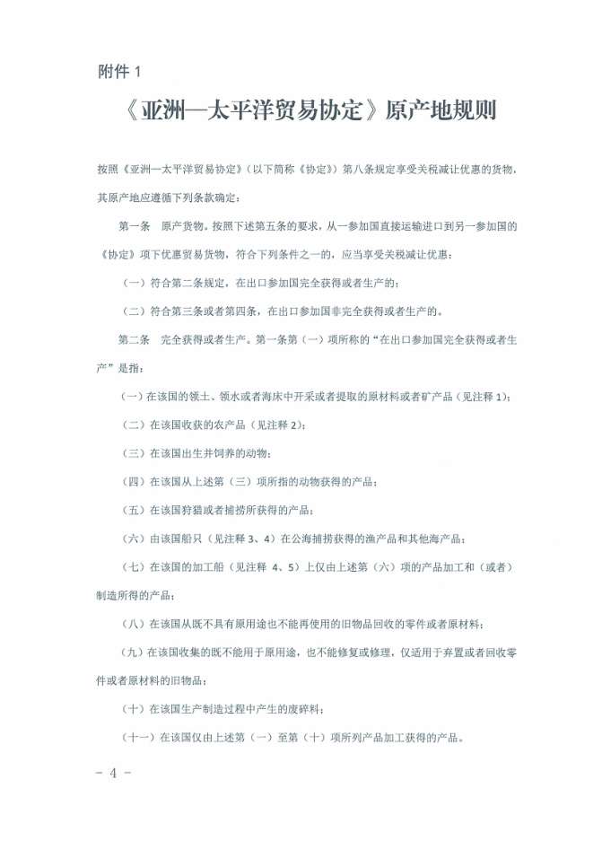
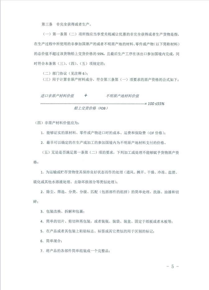
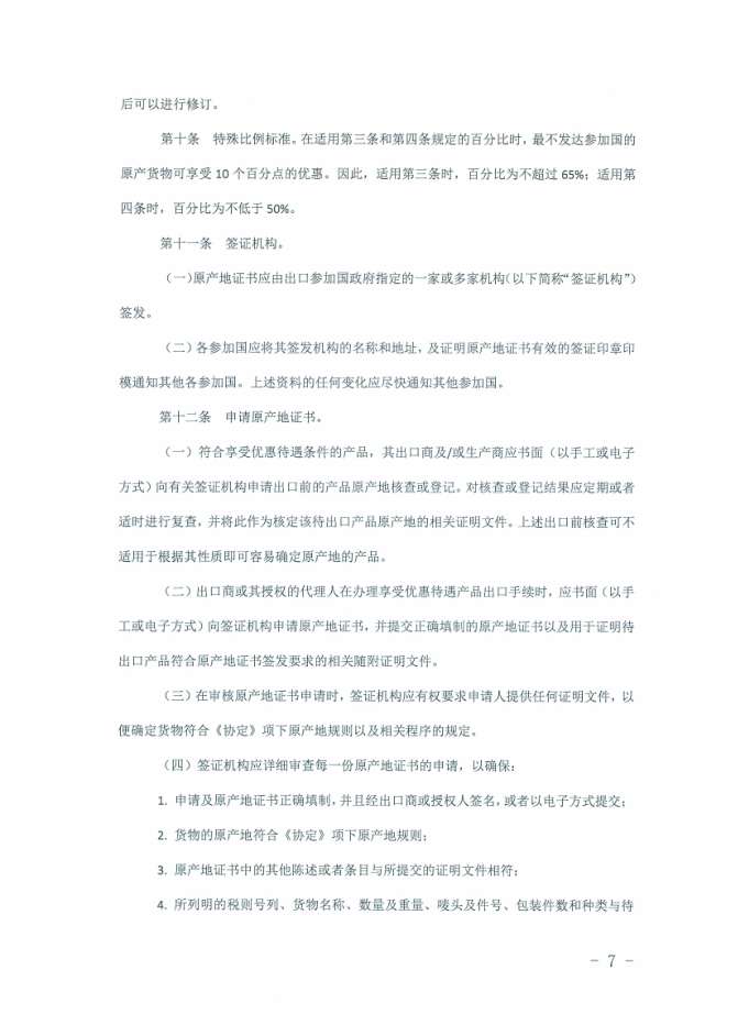
原产地证
ATA单证册
ECFA中心
贸易政策审议
商事调解
海事理算
打击侵权假冒
会议展览
投资福建
福建省情
优惠政策
招商项目
贸促商机
供求信息
投资信息
经贸资讯
党的建设
习近平主题教育
二十大精神
党史学习教育
党建风采
群团建设
创建文明单位
党纪学习教育
模范机关创建
二十届三中全会
中央八项规定
国际商会
工作动态
通知公告
关于做好亚太贸易协定(修订版)项下原产地证书签发工作的通知
关于做好亚太贸易协定(修订版)项下原产地证书签发工作的通知
发布时间:2018.07.02
浏览量:2411
通知公告
关于在全国正式启动贸促会原产地证书自主打印推广项目的通知
2017年专项支出绩效自评公示
热点推荐
商法信息快报(2025.09.05)
中美医疗产业经贸合作交流会在福州成功举办
第五届中国跨境电商及新电商交易博览会
省贸促会主要领导会见世贸中心协会副总裁王迅一行
纪念中国人民抗日战争暨世界反法西斯战争胜利80周年大会在京隆重举行
九三胜利日,习近平总书记重要讲话金句来了!
“伟大的胜利——福建省纪念中国人民抗日战争暨 世界反法西斯战争胜利80周年主题展览”在榕举行
习近平:在纪念中国人民抗日战争暨世界反法西斯战争胜利80周年大会上的讲话
商法信息快报(2025.09.05)
中美医疗产业经贸合作交流会在福州成功举办
第五届中国跨境电商及新电商交易博览会
省贸促会主要领导会见世贸中心协会副总裁王迅一行
纪念中国人民抗日战争暨世界反法西斯战争胜利80周年大会在京隆重举行
九三胜利日,习近平总书记重要讲话金句来了!
“伟大的胜利——福建省纪念中国人民抗日战争暨 世界反法西斯战争胜利80周年主题展览”在榕举行
习近平:在纪念中国人民抗日战争暨世界反法西斯战争胜利80周年大会上的讲话
满冠体育官方网站登录入口
|
欧宝官方站网站登录入口
|
开云电子(中国)官方网站
|
半岛官网登陆入口
|
网投平台官网
|
满冠官方网站
|
问鼎官网
|
半岛网站web版登录入口
|
天辰平台网址链接
|